您好,泰兴网欢迎您!
注册
网上有害信息举报专区
|
辟谣
泰兴年鉴
2025泰兴年鉴
2024泰兴年鉴
2023泰兴年鉴
2022泰兴年鉴
2021泰兴年鉴
2020泰兴年鉴
2019泰兴年鉴
2018泰兴年鉴
2017泰兴年鉴
2016泰兴年鉴
2015泰兴年鉴
2014泰兴年鉴
2013泰兴年鉴
2012泰兴年鉴
2011泰兴年鉴
2010泰兴年鉴
2009泰兴年鉴
泰兴市志
泰兴县志
当前位置:
首页
>
人文
>
概览
>
泰兴年鉴
>
泰兴县志
> 正文
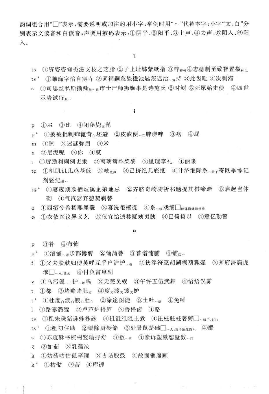
方言
2010-06-04
浏览次数:
大
中
小
上一页
1
2
3
4
5
6
7
8
9
10
..
31
下一页